Quelques réalisations
Changement de destination d'un bâtiment de stockage de 2400 m² pour l’installation d’une unité de production.
Réalisé à partir d’un tableau Excel de produits finis et formules
Silos – Cuves – Equipements process & conditionnements
Evaluation budgétaire : Gros Œuvre, VRD, jusqu’à l’électricité et l’automatisme en passant par la tuyauterie, CVC, etc.
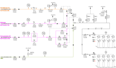
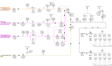
Air Liquide
Client confidentiel
Réemploi d’un bâtiment de 400 m² pour l’installation d’un atelier de préparation de bouteilles.
Installations :
Dalle source de production d’Azote
Etuves
Lavage en salle blanche
Vissage
Epreuves
A.P.D. Atelier de fabrication


Projet : Atelier préparation de bouteilles de gaz


Modification ou création de process Gaz
A partir des modes opératoires.
Création des PDF, PID, Analyses fonctionnelles
Spécifications des composants
Conception des panoplies, tuyauteries,…
Consultations
Suivi des réalisations






A.P.S groupe électrogène et poste de livraison H.T.
Définitions :
de l’implantation
G.C. & VRD
Caractérisation des équipements


ThyssenKrupp
Machine pilote d'enduction
Conception d'une machine d'enduction de jus sur échantillons de tôles d'acier épaisseur 0.2 mm pour le laboratoire R&D
Réseau de distribution d'acide sulfurique, Solution Mono Aluminium Phosphate et Silice
Etude et réalisation de 3 réseaux de distribution de produits chimiques sur le site, depuis la station de dépotage jusqu'aux points d'utilisation.
Tuyauterie Inox et D.E PE
Contrôles de fuites
Dosage
Cabines de lavage en ligne


Conception et réalisation d'une cabine de lavage en ligne pour les équipements d'enduction.
SKID de préparation de lait de magnésie
Etudes techniques et économiques d'un skid de préparation de lait de magnésier :
Alimentation :
En poudre par vide-sac
en eau déminéralisée depuis le réseau
Recirculation, refroidissement, dosage, mélange
Distribution vers différents points d'utilisation
lavage
ETEX
Prototype de dosage de fibres de verre
Conception, réalisation d'un prototype de dosage de fibre de verre par convoyeur vibrant et mesure par perte de poids
SUDLAC
GROUPE SEB
A.P.S Atelier de production de peinture
Nombreuses lignes de conditionnements primaires et secondaires
Etude technico-économique d'une installation de fabrication de peintures
Silos, trémies
Vides big-bag
Cuves de dispersion
Distribution, dosage de poudres et de liquides
Conditionnement
Et encore beaucoup d'autres projets ...
Etudes et réalisation de :
Poste de travail (étude ergonomique et prototypage)
Equipements (scotcheuses, formeuses de caisses, encaisseuses, mise sous film, palettiseurs cartésiens ou robots, banderoleuses, étiqueteuses
Etudes et réalisation d'un local de tests et mesures


Laboratoire de contrôles produits finis


NESTLE : Installation d'une extrudeuse pour fabrication de Céréales pour le petit déjeuner, transformation de lignes "produits blancs" en "produits chocolatés"
MIHB : Installation de mélange de poudres
Distribution d'hydrogène
Etc.
